Nacos版本:2.0.4 nacos2.x已不支持ribbon,使用nacos2.x需要手动引入LoadBalancer
1 基本使用
使用外部数据源
1 2 3 4 5
| spring.datasource.platform=mysql db.num=1 db.url.0=jdbc:mysql://127.0.0.1:3306/mynacos?characterEncoding=utf8&connectTimeout=1000&socketTimeout=3000&autoReconnect=true db.user=root db.password=123456
|
1.1 本地配置
1.1.1 实现
(1)application.yml
(2)UserController
1 2 3 4 5 6 7 8 9 10 11 12 13 14 15 16 17
| @Value("${lecturer}") private String lecturer;
@RequestMapping("/local-config-value") public String localConfigValue(){ return "lecturer: "+this.lecturer; }
@Resource private Environment environment;
@RequestMapping("/local-config-env") public String localConfigEnv(){ return "environment lecturer: "+this.environment.getProperty("lecturer"); }
|
1.1.2 实现原理
https://docs.spring.io/spring-boot/docs/2.7.6/reference/htmlsingle/#features.external-config
(1)加载application.yml文件中的配置
PropertySourceLoader#load() -> YamlPropertySourceLoader#load() -> OriginTrackedMapPropertySource
(2)查看Environment的属性配置源
SpringApplication#run() –>debug: configureIgnoreBeanInfo(environment)
(3)比如在Program arguments中配置timeout=1000,
观察environment中的 SimpleCommandLinePropertySource
(4)@Value实现原理
1 2 3 4 5 6
| (1)使用BeanPostProcessor解析类上的@Value字段 (2)获取到字段上的@Value字段 (3)解析@Value字段的value属性值,比如age (4)从environment中的属性配置源OriginTrackedMapPropertySource中寻找age的key (5)根据key获取到对应的value值 (6)通过field反射的方式设置value值
|
1.2 在nacos上创建配置文件
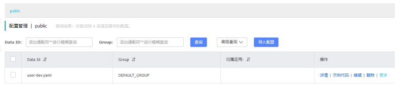
(1)创建user-dev.yaml文件


(2)文件存储位置
mysql nacos库 config_info表
nacos home
1.3 基于HTTP的配置管理
1 2 3 4 5 6 7
| curl -X POST "http://127.0.0.1:8848/nacos/v1/cs/configs? dataId=nacos.cfg.dataId&group=test&content=HelloWorld"
curl -X POST "http://127.0.0.1:8848/nacos/v1/cs/configs? dataId=nacos.cfg.dataId&group=test&content=HelloWorld"
|
1.4 基于Java SDK的配置管理
https://nacos.io/zh-cn/docs/sdk.html
(1)引入nacos-client包
1 2 3 4 5
| <dependency> <groupId>com.alibaba.nacos</groupId> <artifactId>nacos-client</artifactId> <version>2.0.4</version> </dependency>
|
(2)编写Java代码
1 2 3 4 5 6 7 8 9 10 11 12 13 14 15 16 17 18 19 20 21 22 23 24 25 26 27 28 29 30 31 32 33 34 35
| public class COnfigExample{ public static void main(String[] args) throws Exception{ String serverAddr = "localhost"; String dataId = "redis.yaml"; String group = "DEFAULT_GROUP"; Properties properties = new Properties(); properties.put(PropertyKeyConst.SERVER_ADDR, serverAddr); ConfigService configService = new NacosFactory.createConfigService(properties); configService.addListencer(dataId, group, new Listence(){ @Override public void receiveConfigInfo(String configInfo){ System.out.printLn("receive: " + configInfo); } @Override public Executor getExecutor(){ return null; } }); boolean isPublishOK = configService.publishConfig(dataId, group, "redis.host: 120.0.0.1:6379"); System.out.printLn(isPublishOK); Threan.sleep(3000); String content = configService.getConfig(dataId, group, 5000); System.out.printLn(content); System.in.read(); } }
|
(3)通过dashboard修改redis.yaml文件中的配置内容,观察监听器的回调打印信息
1.5 user服务基于SC的配置管理
(1)引入依赖
1 2 3 4
| <dependency> <groupId>com.alibaba.cloud</groupId> <artifactId>spring-cloud-starter-alibaba-nacos-config</artifactId> </dependency>
|
(2)在resources目录下创建bootstrap.yaml文件,并写配置
1 2 3 4 5 6 7 8 9 10
| spring: cloud: nacos: config: server-addr: localhost:8848 file-extension: yaml application: name: user profiles: active: dev
|

(3)启动user服务,如若报错如下信息,则在pom文件中添加bootstrap starter,并重新启动user服 务

1 2 3 4
| <dependency> <groupId>org.springframework.cloud</groupId> <artifactId>spring-cloud-starter-bootstrap</artifactId> </dependency>
|
(4)创建访问接口
1 2 3 4 5 6 7 8 9 10 11 12 13 14
| @Value("${age}") private String age;
@RequestMapping("/nacos-config-value") public String nacosConfigValue(){ return age; }
@RequestMapping("/nacos-config-env") public String nacosConfigEnv(){ return this.environment.getProperty("age"); }
|
(5)访问/user/nacos-config-value和/user/nacos-config-env
(6)通过dashboard修改age的值,不重启项目的情况下 访问/user/nacos-config-env,发现已经更新 访问/user/nacos-config-value,发现没有更新,在UserController上添加@RefreshScope注解后再尝试
1.6 当前服务的通用配置
创建user.yaml文件,nacos会自动加载user、user-dev.yaml、user.yaml三个配置文件
1.7 不同服务的公共配置
(1)创建公共配置文件mysql.yaml和es.yaml
(2)在bootstrap.yaml文件中添加配置
1 2 3 4 5 6 7 8 9 10 11 12 13 14 15 16
| spring: cloud: nacos: config: server-addr: localhost:8848 file-extension: yaml shared-configs[0]: data-id: mysql.yaml refresh: true extension-configs[0]: data-id: es.yaml refresh: true application: name: user profiles: active: dev
|
(3)启动user服务观察日志并访问

2 源码解析
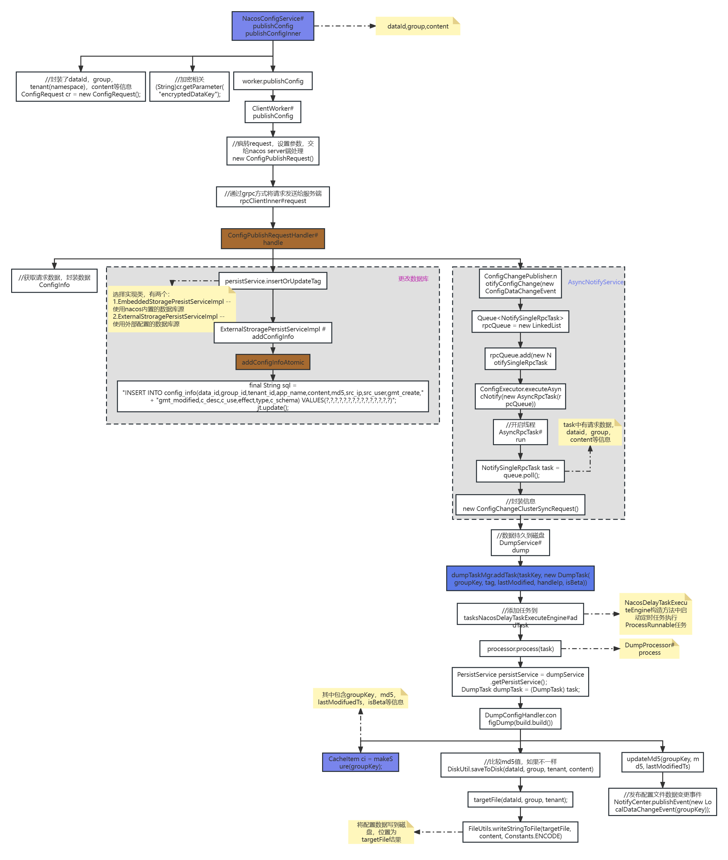
2.1 nacos发布配置

2.2 Spring Boot启动调用Nacos API
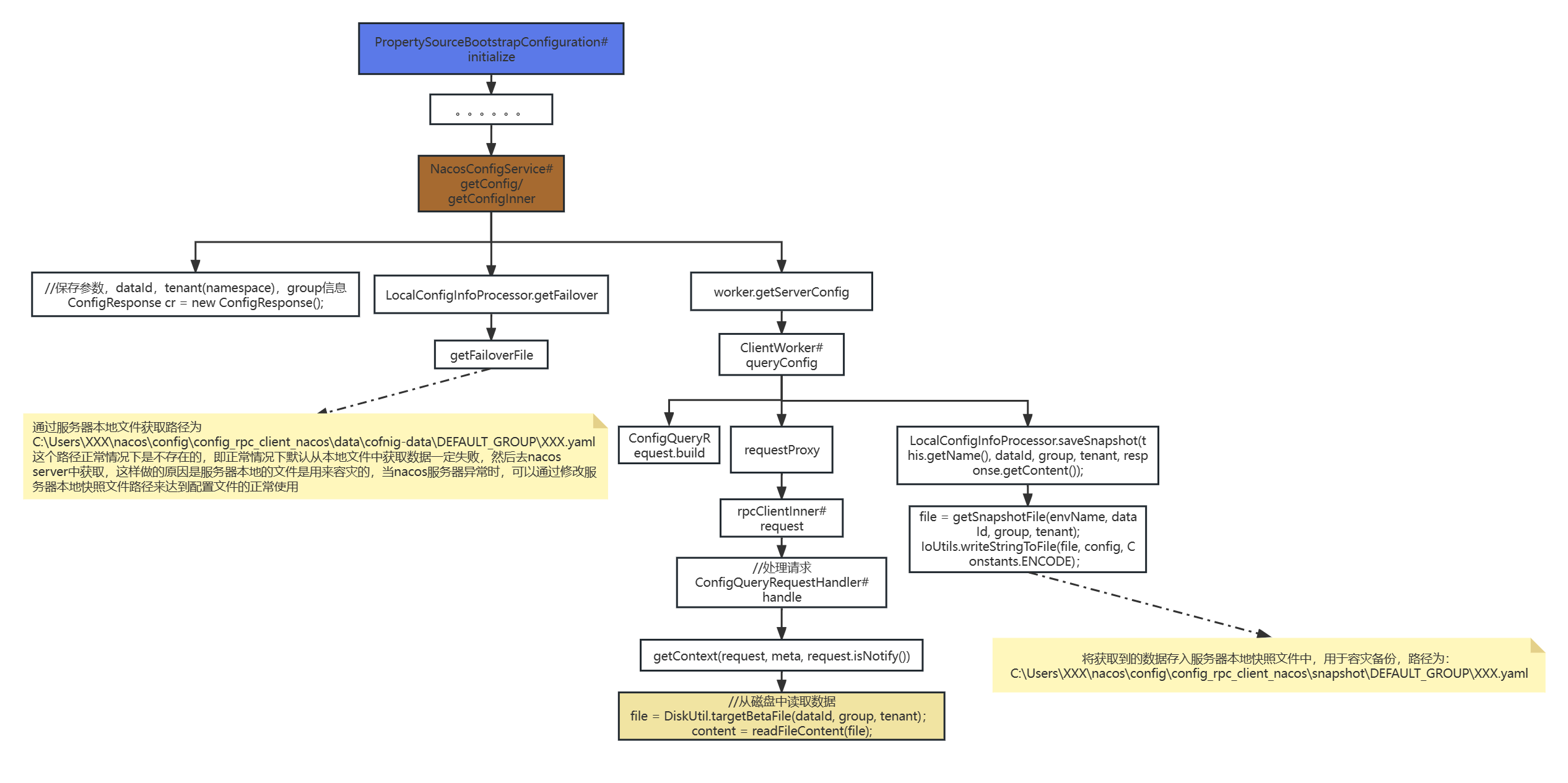
启动服务时,会从nacos server上获取配置信息[bootstrap.yaml中配置的],然后保存到environment中的属性配置源PropertySource中。具体使用的是Spring生态中的扩展点:ApplicationContextInitializer。在Spring Cloud提供的初始化器就是PropertySourceBootstrapConfiguration#initialize方法。
2.3 获取配置

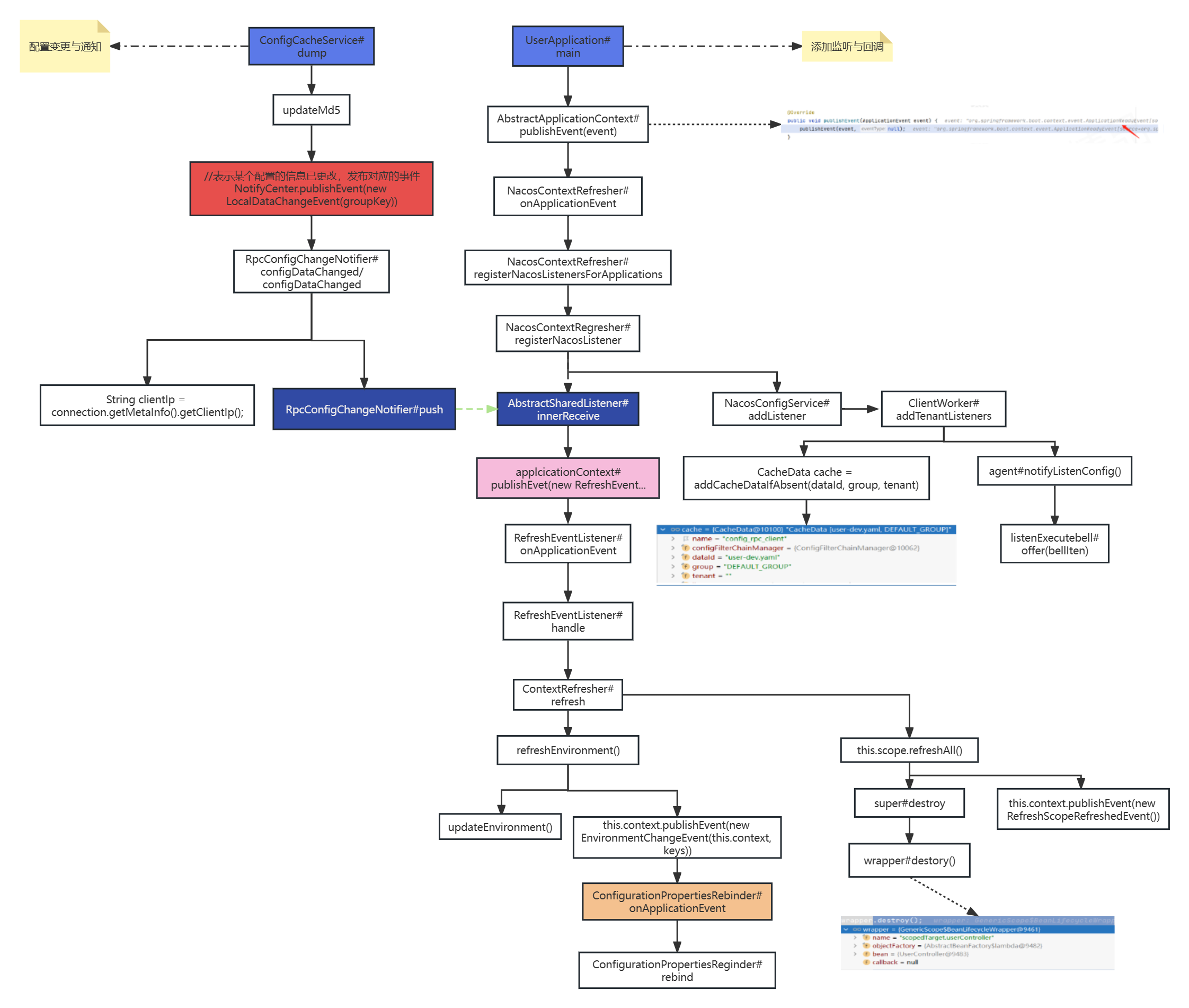
2.4 添加监听与配置变更图
